From Static Search to Historical Reasoning: The “Rufus-Style” Thinking Revolutionizing AI
(Blog 2 in the Agentic AI Series)
<< Read Part 1: What is Agentic AI?
In the first part of our series, we explored how Agentic AI breaks free from the reactive chatbox mold, introducing a proactive, goal-oriented architecture. Now, we dive into one of its most transformative capabilities: evolving from simple static search to sophisticated historical reasoning.
Table of Contents
Forget asking an AI, “What’s the inflation rate?” The future is asking, “Based on the last three economic cycles, what triggered sustained high inflation, and which policy interventions were most effective within 18 months?” This shift—epitomized by systems like Amazon’s Rufus—isn’t just an upgrade; it’s a paradigm change in how machines understand context, causality, and time.
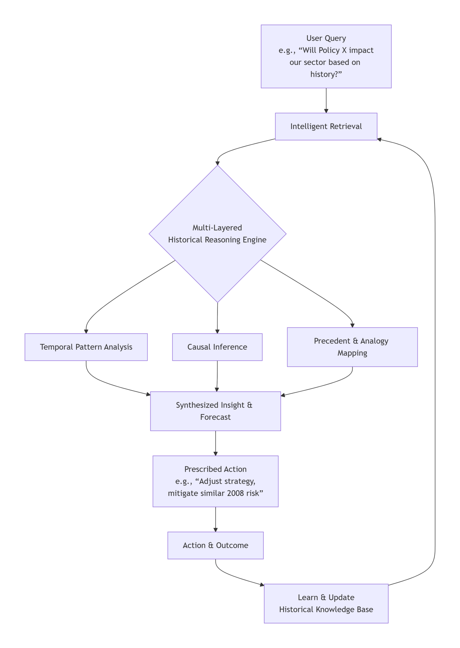
The Core Loop: Query → Retrieval → Reasoning → Action
Agentic AI doesn’t just fetch data; it runs a continuous, intelligent loop. Here’s how “Rufus-Style” historical reasoning powers this cycle:
This closed loop transforms the AI from a passive database into an active analytical partner that learns from every interaction.
Why Historical Reasoning is a Game-Changer: Beyond Keywords to Causality
Traditional search and even basic RAG (Retrieval-Augmented Generation) work on keyword matching and semantic similarity. They answer “what” and “where.” Historical reasoning aims to answer “why,” “how,” and “what’s likely next.”
| Feature | Static Search / Basic RAG | Historical Reasoning (Rufus-Style) |
|---|---|---|
| Primary Function | Information Retrieval | Causal Analysis & Forecasting |
| Time Awareness | Limited or None | Core Dimension (Sequences, Cycles) |
| Output | Facts, Documents, Summaries | Insights, Analogies, Risk Assessments, Recommendations |
| Query Example | “Climate policies 2020” | “Compare the market adoption of solar vs. wind after similar subsidy introductions in the US and EU, and project the trajectory for green hydrogen.” |
| Value | Efficiency | Strategic Decision-Might |
Powerful Use-Cases: Where Historical Reasoning Creates Massive Value
🏛 1. Policy Analysis & Legislative Forecasting
Governments and lobbyists can move beyond reviewing single bills. AI agents can:
Analyze Legislative Cycles: Identify patterns in how certain types of regulations (e.g., data privacy) evolve across drafts and jurisdictions.
Predict Impact: “Model the economic impact of this proposed tax law by comparing it with the 2017 tax reform, adjusting for current labor market conditions.”
Stakeholder Analysis: Track the historical positions and voting patterns of key legislators on similar issues.
⚖️ 2. Legal Precedent & Case Law Strategy
Law firms can transcend simple case citation search.
Dynamic Precedent Mapping: An agent doesn’t just find similar cases; it explains why they are analogous, highlights distinguishing factors, and predicts a judge’s potential ruling based on their historical interpretation of specific legal principles.
Litigation Strategy Simulation: “Based on outcomes in the last 50 patent infringement cases with this profile, what is the probabilistic outcome of settlement vs. trial, and what arguments have the highest historical success rate?”
📑 3. Tender & Procurement Analysis
Businesses chasing government or large corporate contracts can gain an unfair advantage.
Bid Intelligence: Analyze years of tender documents from a target organization to identify evolving priorities, preferred vendor characteristics, and pricing patterns.
Winning Strategy Formulation: “For this infrastructure tender, analyze the last 10 similar awards by this agency. What technical specifications became decisive? What was the average winning bid relative to the estimate?”
📊 4. Competitive Intelligence & Market Trend Reasoning
This is where the shift from static dashboards to dynamic reasoning delivers monumental ROI.
Competitive Move Anticipation: “Our competitor just acquired a logistics startup. Analyzing their last 5 acquisitions, what was their typical integration timeline, and which new market did they enter within 24 months?”
Market Entry Analysis: “We’re entering the Brazilian fintech market. Analyze the growth trajectories of the top 3 players from their launch, correlating with local regulatory changes and economic indicators to build our optimal go-to-market timeline.”
Product Development: “Review all customer feedback and support tickets for our product and three competitors over the last 5 years. Identify the most persistent unmet needs and rank them by the frequency of their emergence in user discourse.”
Architecting the Historical Reasoning Agent: Key Components
Building such a system requires more than a vector database. It’s a multi-layer architecture:
Temporal Knowledge Graph: The backbone. It stores entities (companies, laws, products), events (policy passes, market entry, court ruling), and the rich, timestamped relationships between them.
Advanced Retrieval: Not just semantic search, but temporal retrieval (“get data from Q3 2018 to Q1 2020”) and sequential pattern recognition.
Reasoning Modules:
Causal Inference Engine: Uses statistical and pattern-based methods to suggest “what might have caused what.”
Analogy Detector: Finds structurally similar historical scenarios, even if the surface details differ.
Temporal Projection Model: Extends identified patterns into likely future states.
Agentic Orchestrator: The “conductor” that chooses which reasoning modules to apply, synthesizes their outputs, and formulates a coherent, actionable answer within the loop.
The Road Ahead: Challenges and The Human-AI Partnership
This shift is not without hurdles:
Data Quality & Bias: History is messy and incomplete. Agents must recognize gaps and inherited biases in historical data.
Explainability: It’s not enough to have an answer. The AI must be able to trace its reasoning: “I am suggesting this because of the analogy to Event A, moderated by the difference in Condition B.”
The Black Swan: No system can predict truly unprecedented events. The goal is to handle the probable and analogous expertly.
The ultimate power lies in the Human-AI Partnership. The agent performs the heavy lifting of sifting through millennia of digital history, finding patterns and parallels. The human expert provides the crucial ethical judgment, creative leaps, and responsibility for final decisions.
This is the promise of Agentic AI with historical reasoning: not an oracle that gives answers, but a tireless, unimaginably well-read colleague that helps you ask better questions and see the patterns of tomorrow in the data of yesterday.





